昨日晚間,網友@確認信號 爆料稱,“真不敢相信在商業航班飛行中讓無關旅客上座的事情發生在了中國民航,究竟是不是模擬機,模擬機能不能擺茶具應該不用多解釋吧。”

從曝光圖來看,一位女乘客進入飛機駕駛艙比剪刀手拍照留念,其正前方還擺著一副茶具,圖片配文“超級感謝機長,實在是太開心了”。

上游新聞報道稱,多位民航飛行員證實,上述圖片確為真實客機飛行中拍攝,資深民航機長陳建國也向上游新聞表示,可以判斷上圖客機處于正常飛行過程中。目前上游新聞已聯系涉事航空公司,對方稱目前尚不知情;圖片的首發者“Aaaa”已刪除了這條微博,并清空了微博賬號。
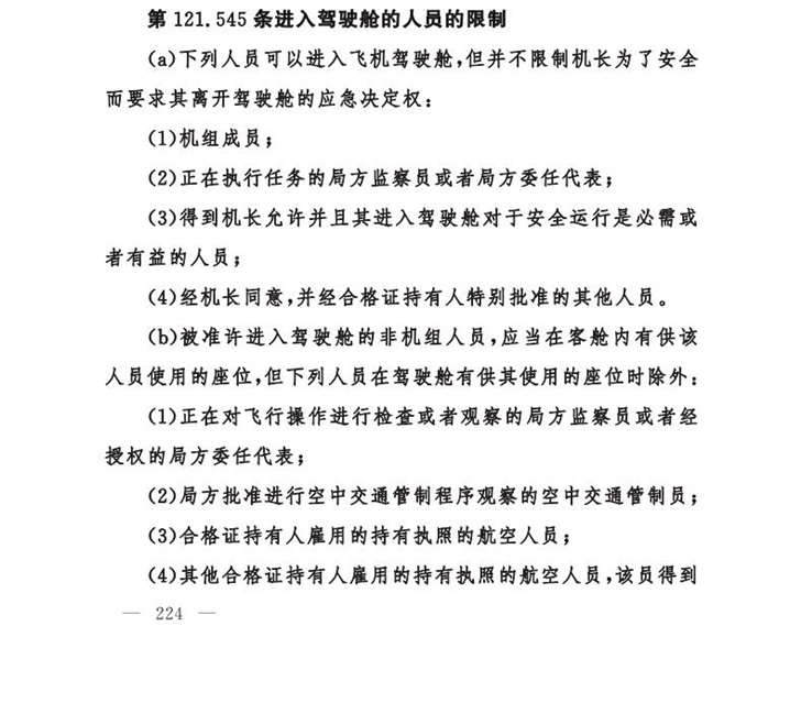
根據中國民用航空局發布的民航規章 CCAR- 121-R5《大型飛機公共航空運輸承運人運行合格審定規則》第121.545條“進入駕駛艙的人員的限制”的規定,以下人員是被允許進入駕駛艙的:
1、機組成員
2、正在執行任務的局方監察員或者局方委任代表。
3、得到機長允許并且其進入駕駛艙對于安全運行是必需或者有益的人員
4、經機長同意,并經合格證持有人特別批準的其他人員

桂林航空回應“一乘客進入飛機駕駛艙”:當事機長終身停飛







